Inicio
Administración
Presidente
H. Ayuntamiento
Directorio
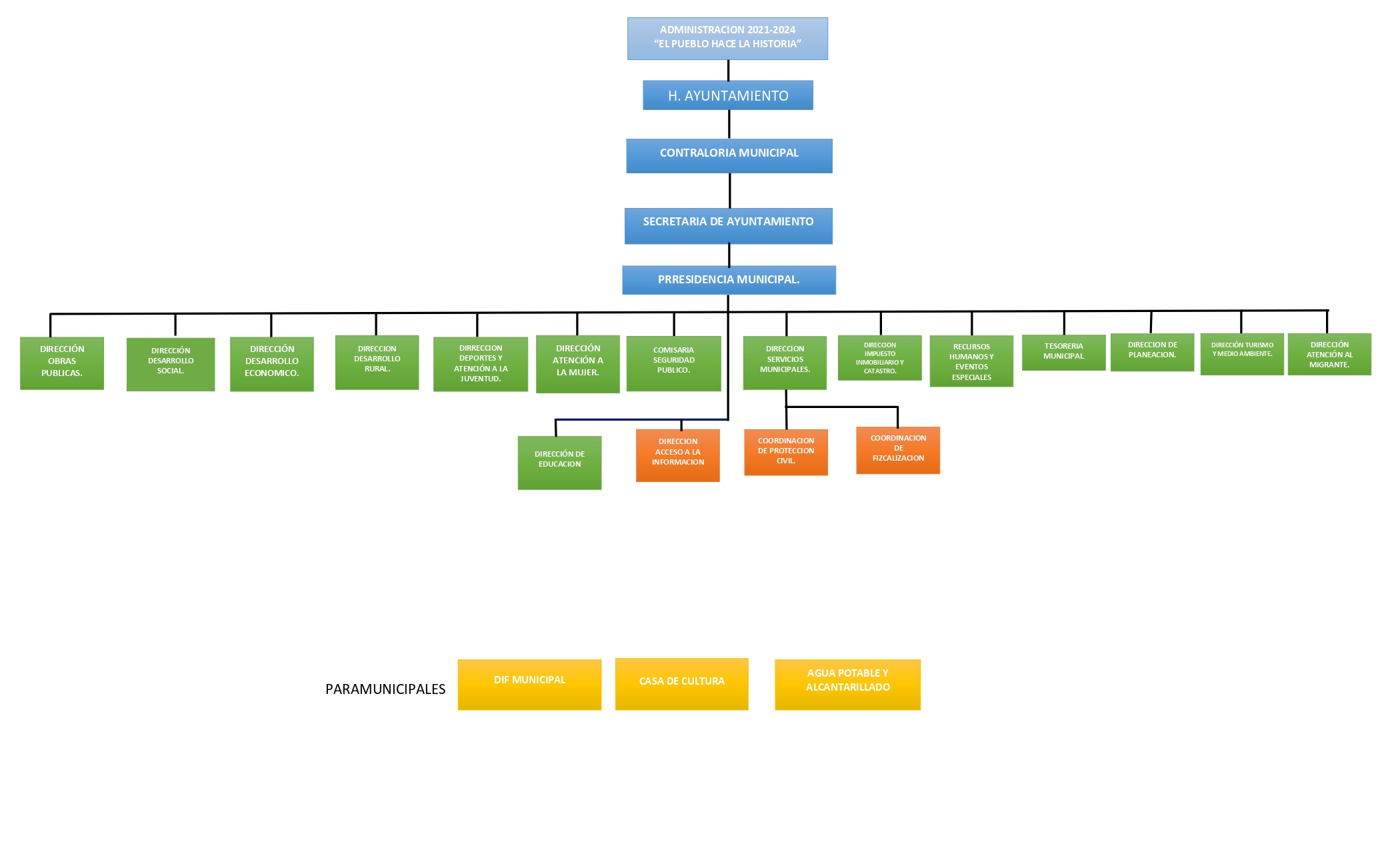
Organigrama
Trámites y servicios
Transparencia
Transparencia
Transparencia Proactiva
Gaceta Municipal
Cuenta Pública y Transparencia Centralizada
Cuenta Pública y Transparencia DIF
Cuenta Pública y Transparencia CASA DE LA CULTURA
Cuenta Pública y Transparencia SMAPASM
DESGLOSÉ DEL RAMO 33
Seguridad Publica
Turismo
Contacto
Aviso de privacidad
Organigrama